![]() |
MODFLOW 6
version 6.8.0.dev0
USGS Modular Hydrologic Model
|
This module contains the SourceCommonModule. More...
Functions/Subroutines | |
| character(len=lenpackagename) function, public | package_source_type (sourcename) |
| source identifier from model namfile FNAME array More... | |
| character(len=lencomponentname) function, public | idm_component_type (component) |
| component from package or model type More... | |
| character(len=lencomponentname) function, public | idm_subcomponent_type (component, subcomponent) |
| component from package or model type More... | |
| character(len=lenpackagename) function, public | idm_subcomponent_name (component_type, subcomponent_type, sc_name) |
| model package subcomponent name More... | |
| character(len=lenpackagename) function, public | idm_pkg_instance_name (pkg_type, inst) |
| default name for a multi-package instance More... | |
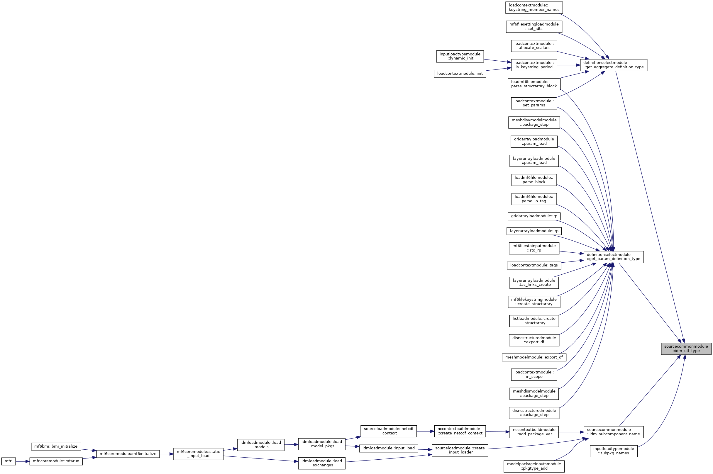
| logical(lgp) function, public | idm_utl_type (component, subcomponent) |
| is utility type More... | |
| character(len=lenpackagetype) function, public | file_ext (filename) |
| input file extension More... | |
| subroutine, public | get_shape_from_string (shape_string, array_shape, memoryPath) |
| subroutine, public | get_layered_shape (mshape, nlay, layer_shape) |
| subroutine, public | set_model_shape (ftype, fname, model_mempath, dis_mempath, model_shape) |
| routine for setting the model shape More... | |
| integer(i4b) function, public | ifind_charstr (array, str) |
| logical(lgp) function, public | filein_fname (filename, tagname, input_mempath, input_fname) |
| enforce and set a single input filename provided via FILEIN keyword More... | |
| subroutine, public | inlen_check (input_name, mf6_name, maxlen, name_type) |
| store an error for input exceeding internal name length More... | |
This module contains source independent input processing helper routines.
| character(len=lenpackagetype) function, public sourcecommonmodule::file_ext | ( | character(len=*), intent(in) | filename | ) |
Return a file extension, or an empty string if not identified.
Definition at line 189 of file SourceCommon.f90.


| logical(lgp) function, public sourcecommonmodule::filein_fname | ( | character(len=*), intent(inout) | filename, |
| character(len=*), intent(in) | tagname, | ||
| character(len=*), intent(in) | input_mempath, | ||
| character(len=*), intent(in) | input_fname | ||
| ) |
Set a FILEIN filename provided via an OPTIONS block. Only use this function if a maximum of one FILEIN file name string is expected.
Return true if single FILEIN file name found and set, return false if FILEIN tag not found.
Definition at line 447 of file SourceCommon.f90.


| subroutine, public sourcecommonmodule::get_layered_shape | ( | integer(i4b), dimension(:), intent(in) | mshape, |
| integer(i4b), intent(out) | nlay, | ||
| integer(i4b), dimension(:), intent(out), allocatable | layer_shape | ||
| ) |
| subroutine, public sourcecommonmodule::get_shape_from_string | ( | character(len=*), intent(in) | shape_string, |
| integer(i4b), dimension(:), intent(inout), allocatable | array_shape, | ||
| character(len=*), intent(in) | memoryPath | ||
| ) |
| [in] | memorypath | memorypath to put loaded information |
Definition at line 204 of file SourceCommon.f90.


| character(len=lencomponentname) function, public sourcecommonmodule::idm_component_type | ( | character(len=*), intent(in) | component | ) |
Return the component type typically derived from package file type, i.e. return GWF when input is GWF6. This function checks the resultant component type and throws a terminating error if not supported by IDM in some capacity.
Definition at line 57 of file SourceCommon.f90.


| character(len=lenpackagename) function, public sourcecommonmodule::idm_pkg_instance_name | ( | character(len=*), intent(in) | pkg_type, |
| integer(i4b), intent(in) | inst | ||
| ) |
Return the default '<TYPE>-<N>' name for the Nth instance of a multi-package type, where N is the 1-based count of packages of this type encountered in an in-order traversal of the model namefile packages block. This is the IDM internal package naming convention when user names are not provided.
Definition at line 148 of file SourceCommon.f90.

| character(len=lenpackagename) function, public sourcecommonmodule::idm_subcomponent_name | ( | character(len=*), intent(in) | component_type, |
| character(len=*), intent(in) | subcomponent_type, | ||
| character(len=*), intent(in) | sc_name | ||
| ) |
Return the IDM component name, which is the package type for base packages and the package name for multi package (i.e. stress) types.
Definition at line 123 of file SourceCommon.f90.


| character(len=lencomponentname) function, public sourcecommonmodule::idm_subcomponent_type | ( | character(len=*), intent(in) | component, |
| character(len=*), intent(in) | subcomponent | ||
| ) |
Return the subcomponent type typically derived from package file type, i.e. return CHD when input is CHD6. Note this function is called on file types that are both idm integrated and not and should not set an error based on this difference.
| [in] | component | component, e.g. GWF6 |
| [in] | subcomponent | subcomponent, e.g. CHD6 |
Definition at line 91 of file SourceCommon.f90.


| logical(lgp) function, public sourcecommonmodule::idm_utl_type | ( | character(len=*), intent(in) | component, |
| character(len=*), intent(in) | subcomponent | ||
| ) |
Is this subcomponent type an idm integrated utility type.
| [in] | subcomponent | subcomponent string, e.g. TVK, TVK6, or NPF-TVK1 |
Definition at line 160 of file SourceCommon.f90.


| integer(i4b) function, public sourcecommonmodule::ifind_charstr | ( | type(characterstringtype), dimension(:), intent(in) | array, |
| character(len=*) | str | ||
| ) |
| subroutine, public sourcecommonmodule::inlen_check | ( | type(characterstringtype), intent(in) | input_name, |
| character(len=*), intent(inout) | mf6_name, | ||
| integer(i4b), intent(in) | maxlen, | ||
| character(len=*), intent(in) | name_type | ||
| ) |
Definition at line 482 of file SourceCommon.f90.


| character(len=lenpackagename) function, public sourcecommonmodule::package_source_type | ( | character(len=*), intent(in) | sourcename | ) |
Return the source type for a package listed in the model nam file packages block FNAME field.
Definition at line 37 of file SourceCommon.f90.


| subroutine, public sourcecommonmodule::set_model_shape | ( | character(len=*), intent(in) | ftype, |
| character(len=*), intent(in) | fname, | ||
| character(len=*), intent(in) | model_mempath, | ||
| character(len=*), intent(in) | dis_mempath, | ||
| integer(i4b), dimension(:), intent(inout), pointer, contiguous | model_shape | ||
| ) |
The model shape must be set in the memory manager because individual packages need to know the shape of the arrays to read.
Definition at line 260 of file SourceCommon.f90.

