![]() |
MODFLOW 6
version 6.8.0.dev0
USGS Modular Hydrologic Model
|
This module contains the LoadMf6FileModule. More...
Data Types | |
| type | staticsatype |
| Fortran workaround for allocatable arrays of pointers; wraps a StructArray pointer for deferred TS linking. More... | |
| type | loadmf6filetype |
| Static parser based input loader. More... | |
Functions/Subroutines | |
| subroutine | load (this, parser, mf6_input, nc_vars, filename, iout) |
| load all static input blocks More... | |
| subroutine | init (this, parser, mf6_input, filename, iout) |
| init More... | |
| subroutine | load_block (this, iblk) |
| load a single block More... | |
| subroutine | finalize (this) |
| finalize More... | |
| subroutine | block_post_process (this, iblk) |
| Post parse block handling. More... | |
| recursive subroutine | parse_block (this, iblk, recursive_call) |
| parse block More... | |
| subroutine | parse_io_tag (this, iblk, pkgtype, which, tag) |
| recursive subroutine | parse_record_tag (this, iblk, inidt, recursive_call) |
| subroutine | load_tag (this, iblk, idt) |
| load input keyword Load input associated with tag key into the memory manager. More... | |
| type(inputparamdefinitiontype) function | block_index_dfn (this, iblk) |
| subroutine | parse_structarray_block (this, iblk) |
| parse a structured array record into memory manager More... | |
| integer(i4b) function | ts_sa_count (this) |
| Return number of saved static StructArrays with deferred TS strlocs. More... | |
| type(structarraytype) function, pointer | get_ts_sa (this, n) |
| Return the n-th saved static StructArray pointer. More... | |
| subroutine | load_keyword_type (parser, idt, memoryPath, iout) |
| load type keyword More... | |
| subroutine | load_string_type (parser, idt, memoryPath, iout) |
| load type string More... | |
| subroutine | load_io_tag (parser, idt, memoryPath, which, iout) |
| load io tag More... | |
| subroutine | load_auxvar_names (parser, idt, memoryPath, iout) |
| load aux variable names More... | |
| subroutine | load_integer_type (parser, idt, memoryPath, iout) |
| load type integer More... | |
| subroutine | load_integer1d_type (parser, idt, mf6_input, mshape, export, nc_vars, input_fname, iout) |
| load type 1d integer More... | |
| subroutine | load_integer2d_type (parser, idt, mf6_input, mshape, export, nc_vars, input_fname, iout) |
| load type 2d integer More... | |
| subroutine | load_integer3d_type (parser, idt, mf6_input, mshape, export, nc_vars, input_fname, iout) |
| load type 3d integer More... | |
| subroutine | load_double_type (parser, idt, memoryPath, iout) |
| load type double More... | |
| subroutine | load_double1d_type (parser, idt, mf6_input, mshape, export, nc_vars, input_fname, iout) |
| load type 1d double More... | |
| subroutine | load_double2d_type (parser, idt, mf6_input, mshape, export, nc_vars, input_fname, iout) |
| load type 2d double More... | |
| subroutine | load_double3d_type (parser, idt, mf6_input, mshape, export, nc_vars, input_fname, iout) |
| load type 3d double More... | |
| integer(i4b) function, public | read_control_record (parser, oc_inunit, iout) |
| subroutine | save_ts_sa (this) |
| Save structarray pointer for deferred TS linking. More... | |
| subroutine | cleanup (this) |
| Clean up saved static structarrays. More... | |
This module contains the input data model routines for loading static data from a MODFLOW 6 input file using the block parser.
| type(inputparamdefinitiontype) function loadmf6filemodule::block_index_dfn | ( | class(loadmf6filetype) | this, |
| integer(i4b), intent(in) | iblk | ||
| ) |
Definition at line 531 of file LoadMf6File.f90.
| subroutine loadmf6filemodule::block_post_process | ( | class(loadmf6filetype) | this, |
| integer(i4b), intent(in) | iblk | ||
| ) |
Definition at line 211 of file LoadMf6File.f90.

|
private |
Called from destroy() of dynamic loaders.
Definition at line 1282 of file LoadMf6File.f90.

| subroutine loadmf6filemodule::finalize | ( | class(loadmf6filetype) | this | ) |
init / finalize are only used when load_block() will be called
Definition at line 195 of file LoadMf6File.f90.

|
private |
Definition at line 681 of file LoadMf6File.f90.
| subroutine loadmf6filemodule::init | ( | class(loadmf6filetype) | this, |
| type(blockparsertype), intent(inout), target | parser, | ||
| type(modflowinputtype), intent(in) | mf6_input, | ||
| character(len=*), intent(in) | filename, | ||
| integer(i4b), intent(in) | iout | ||
| ) |
init / finalize are only used when load_block() will be called
Definition at line 132 of file LoadMf6File.f90.

|
private |
Invoke this routine to load all static input blocks in single call.
Definition at line 96 of file LoadMf6File.f90.

| subroutine loadmf6filemodule::load_auxvar_names | ( | type(blockparsertype), intent(inout) | parser, |
| type(inputparamdefinitiontype), intent(in) | idt, | ||
| character(len=*), intent(in) | memoryPath, | ||
| integer(i4b), intent(in) | iout | ||
| ) |
| [in,out] | parser | block parser |
| [in] | idt | input data type object describing this record |
| [in] | memorypath | memorypath to put loaded information |
| [in] | iout | unit number for output |
Definition at line 762 of file LoadMf6File.f90.


| subroutine loadmf6filemodule::load_block | ( | class(loadmf6filetype) | this, |
| integer(i4b), intent(in) | iblk | ||
| ) |
Assumed in order load of single (next) block. If a StructArray object is allocated to load this block it persists until this routine (or finalize) is called again.
Definition at line 170 of file LoadMf6File.f90.

|
private |
| [in,out] | parser | block parser |
| [in] | idt | input data type object describing this record |
| [in] | mf6_input | description of input |
| [in] | mshape | model shape |
| [in] | export | export to ascii layer files |
| [in] | input_fname | ascii input file name |
| [in] | iout | unit number for output |
Definition at line 998 of file LoadMf6File.f90.


| subroutine loadmf6filemodule::load_double2d_type | ( | type(blockparsertype), intent(inout) | parser, |
| type(inputparamdefinitiontype), intent(in) | idt, | ||
| type(modflowinputtype), intent(in) | mf6_input, | ||
| integer(i4b), dimension(:), intent(in), pointer, contiguous | mshape, | ||
| logical(lgp), intent(in) | export, | ||
| type(ncpackagevarstype), intent(in), pointer | nc_vars, | ||
| character(len=*), intent(in) | input_fname, | ||
| integer(i4b), intent(in) | iout | ||
| ) |
| [in,out] | parser | block parser |
| [in] | idt | input data type object describing this record |
| [in] | mf6_input | description of input |
| [in] | mshape | model shape |
| [in] | export | export to ascii layer files |
| [in] | input_fname | ascii input file name |
| [in] | iout | unit number for output |
Definition at line 1056 of file LoadMf6File.f90.


| subroutine loadmf6filemodule::load_double3d_type | ( | type(blockparsertype), intent(inout) | parser, |
| type(inputparamdefinitiontype), intent(in) | idt, | ||
| type(modflowinputtype), intent(in) | mf6_input, | ||
| integer(i4b), dimension(:), intent(in), pointer, contiguous | mshape, | ||
| logical(lgp), intent(in) | export, | ||
| type(ncpackagevarstype), intent(in), pointer | nc_vars, | ||
| character(len=*), intent(in) | input_fname, | ||
| integer(i4b), intent(in) | iout | ||
| ) |
| [in,out] | parser | block parser |
| [in] | idt | input data type object describing this record |
| [in] | mf6_input | description of input |
| [in] | mshape | model shape |
| [in] | export | export to ascii layer files |
| [in] | input_fname | ascii input file name |
| [in] | iout | unit number for output |
Definition at line 1112 of file LoadMf6File.f90.


| subroutine loadmf6filemodule::load_double_type | ( | type(blockparsertype), intent(inout) | parser, |
| type(inputparamdefinitiontype), intent(in) | idt, | ||
| character(len=*), intent(in) | memoryPath, | ||
| integer(i4b), intent(in) | iout | ||
| ) |
| [in,out] | parser | block parser |
| [in] | idt | input data type object describing this record |
| [in] | memorypath | memorypath to put loaded information |
| [in] | iout | unit number for output |
Definition at line 985 of file LoadMf6File.f90.

|
private |
| [in,out] | parser | block parser |
| [in] | idt | input data type object describing this record |
| [in] | mf6_input | description of input |
| [in] | mshape | model shape |
| [in] | export | export to ascii layer files |
| [in] | input_fname | ascii input file name |
| [in] | iout | unit number for output |
Definition at line 809 of file LoadMf6File.f90.


| subroutine loadmf6filemodule::load_integer2d_type | ( | type(blockparsertype), intent(inout) | parser, |
| type(inputparamdefinitiontype), intent(in) | idt, | ||
| type(modflowinputtype), intent(in) | mf6_input, | ||
| integer(i4b), dimension(:), intent(in), pointer, contiguous | mshape, | ||
| logical(lgp), intent(in) | export, | ||
| type(ncpackagevarstype), intent(in), pointer | nc_vars, | ||
| character(len=*), intent(in) | input_fname, | ||
| integer(i4b), intent(in) | iout | ||
| ) |
| [in,out] | parser | block parser |
| [in] | idt | input data type object describing this record |
| [in] | mf6_input | description of input |
| [in] | mshape | model shape |
| [in] | export | export to ascii layer files |
| [in] | input_fname | ascii input file name |
| [in] | iout | unit number for output |
Definition at line 868 of file LoadMf6File.f90.


| subroutine loadmf6filemodule::load_integer3d_type | ( | type(blockparsertype), intent(inout) | parser, |
| type(inputparamdefinitiontype), intent(in) | idt, | ||
| type(modflowinputtype), intent(in) | mf6_input, | ||
| integer(i4b), dimension(:), intent(in), pointer, contiguous | mshape, | ||
| logical(lgp), intent(in) | export, | ||
| type(ncpackagevarstype), intent(in), pointer | nc_vars, | ||
| character(len=*), intent(in) | input_fname, | ||
| integer(i4b), intent(in) | iout | ||
| ) |
| [in,out] | parser | block parser |
| [in] | idt | input data type object describing this record |
| [in] | mf6_input | description of input |
| [in] | mshape | model shape |
| [in] | export | export to ascii layer files |
| [in] | input_fname | ascii input file name |
| [in] | iout | unit number for output |
Definition at line 924 of file LoadMf6File.f90.


| subroutine loadmf6filemodule::load_integer_type | ( | type(blockparsertype), intent(inout) | parser, |
| type(inputparamdefinitiontype), intent(in) | idt, | ||
| character(len=*), intent(in) | memoryPath, | ||
| integer(i4b), intent(in) | iout | ||
| ) |
| [in,out] | parser | block parser |
| [in] | idt | input data type object describing this record |
| [in] | memorypath | memorypath to put loaded information |
| [in] | iout | unit number for output |
Definition at line 796 of file LoadMf6File.f90.

| subroutine loadmf6filemodule::load_io_tag | ( | type(blockparsertype), intent(inout) | parser, |
| type(inputparamdefinitiontype), intent(in) | idt, | ||
| character(len=*), intent(in) | memoryPath, | ||
| character(len=*), intent(in) | which, | ||
| integer(i4b), intent(in) | iout | ||
| ) |
| [in,out] | parser | block parser |
| [in] | idt | input data type object describing this record |
| [in] | memorypath | memorypath to put loaded information |
| [in] | iout | unit number for output |
Definition at line 728 of file LoadMf6File.f90.


|
private |
| [in,out] | parser | block parser |
| [in] | idt | input data type object describing this record |
| [in] | memorypath | memorypath to put loaded information |
| [in] | iout | unit number for output |
Definition at line 690 of file LoadMf6File.f90.

|
private |
| [in,out] | parser | block parser |
| [in] | idt | input data type object describing this record |
| [in] | memorypath | memorypath to put loaded information |
| [in] | iout | unit number for output |
Definition at line 703 of file LoadMf6File.f90.

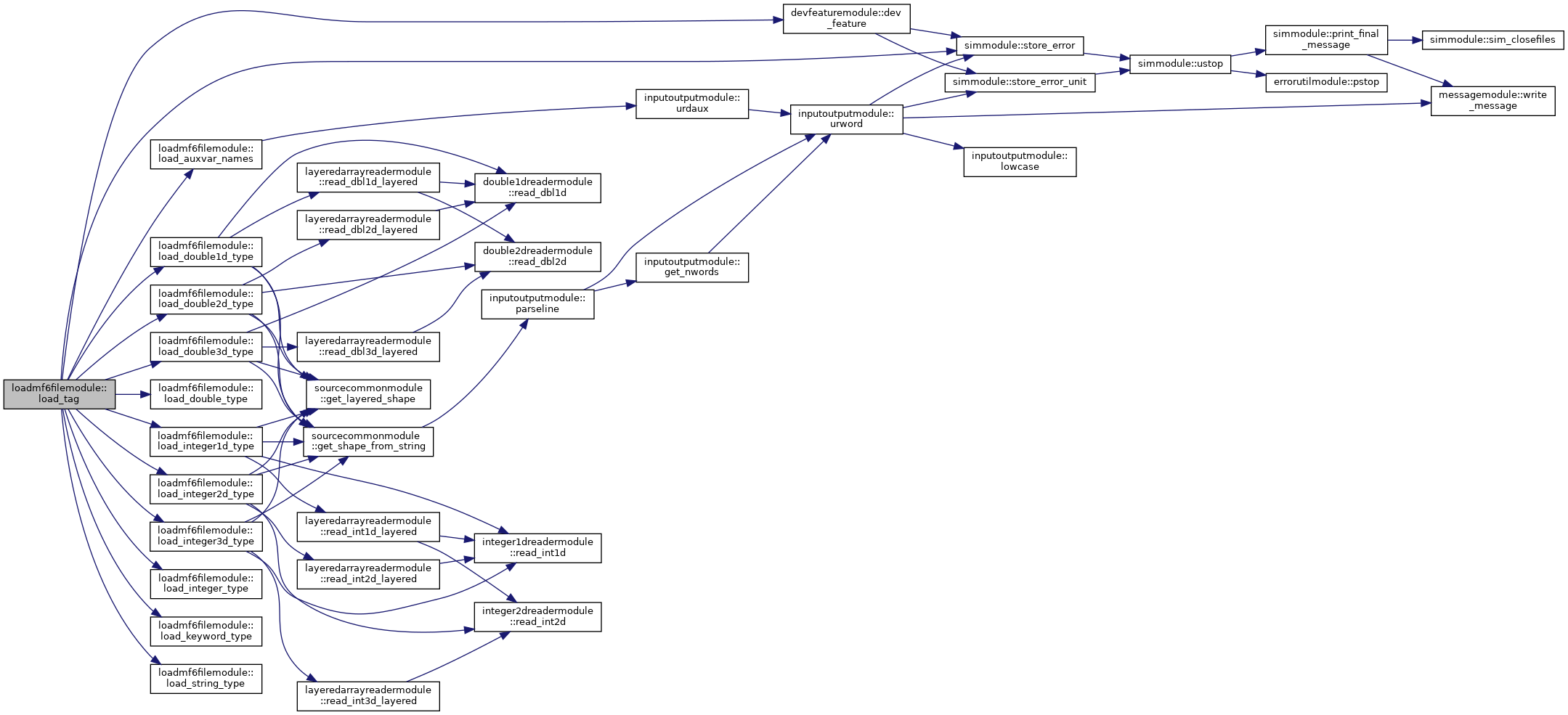
| subroutine loadmf6filemodule::load_tag | ( | class(loadmf6filetype) | this, |
| integer(i4b), intent(in) | iblk, | ||
| type(inputparamdefinitiontype), intent(in), pointer | idt | ||
| ) |
| [in] | idt | input data type object describing this record |
Definition at line 463 of file LoadMf6File.f90.

| recursive subroutine loadmf6filemodule::parse_block | ( | class(loadmf6filetype) | this, |
| integer(i4b), intent(in) | iblk, | ||
| logical(lgp), intent(in) | recursive_call | ||
| ) |
| [in] | recursive_call | true if recursive call |
Definition at line 269 of file LoadMf6File.f90.

| subroutine loadmf6filemodule::parse_io_tag | ( | class(loadmf6filetype) | this, |
| integer(i4b), intent(in) | iblk, | ||
| character(len=*), intent(in) | pkgtype, | ||
| character(len=*), intent(in) | which, | ||
| character(len=*), intent(in) | tag | ||
| ) |
| recursive subroutine loadmf6filemodule::parse_record_tag | ( | class(loadmf6filetype) | this, |
| integer(i4b), intent(in) | iblk, | ||
| type(inputparamdefinitiontype), intent(in), pointer | inidt, | ||
| logical(lgp), intent(in) | recursive_call | ||
| ) |
| [in] | recursive_call | true if recursive call |
Definition at line 362 of file LoadMf6File.f90.

|
private |
A structarray is similar to a numpy recarray. It it used to load a list of data in which each column in the list may be a different type. Each column in the list is stored as a 1d vector.
Definition at line 566 of file LoadMf6File.f90.

| integer(i4b) function, public loadmf6filemodule::read_control_record | ( | type(blockparsertype), intent(inout) | parser, |
| integer(i4b), intent(inout) | oc_inunit, | ||
| integer(i4b), intent(in) | iout | ||
| ) |
Definition at line 1171 of file LoadMf6File.f90.


| subroutine loadmf6filemodule::save_ts_sa | ( | class(loadmf6filetype), intent(inout) | this | ) |
Saves the current structarray pointer when it contains TS string locs, then nullifies the pointer so load_block does not destroy it.
Definition at line 1245 of file LoadMf6File.f90.
| integer(i4b) function loadmf6filemodule::ts_sa_count | ( | class(loadmf6filetype), intent(in) | this | ) |
Definition at line 669 of file LoadMf6File.f90.